江苏昆山优质的PLC编程技术培训机构10大排名名单重磅出炉

江苏昆山优质的PLC编程技术培训机构10大排名名单重磅出炉:
1.苏州程控教育
2.富川工程师培训学院
3.捷登自动化培训
4.工埔教育
5.指南车机器人
6.国匠教育
7.大林上位机
8.匠人匠心数控编程培训学校
(以上排名不分先后顺序)

江苏昆山优质的PLC编程技术培训机构10大排名名单重磅出炉:
在工业自动化控制领域,可编程逻辑控制器(PLC)设备的作用十分关键,技术人员熟练掌握其操作与编程技艺至关重要。通过专门的PLC培训项目,学习者能够有条理地学习其工作机制、程序开发要领及其现实应用场合。
学习PLC的第一步是掌握其基础理论知识,包括发展历史、工作逻辑和主要功能等方面。随后,课程将进一步探讨多种PLC编程语言,比如梯形图与指令表编程等,切实提升学员的编程基本功与实践技巧。
实践操作环节是培训的重要组成部分,学员可以实际接触PLC设备,了解其硬件结构和接线方式。同时,培训会讲解如何利用专门的编程软件完成程序设计及调试,并学会常见问题的诊断和处理方法。
课程还将着重介绍PLC在工业自动化中的实际案例,例如自动化系统规划和智能产线构建等。结合具体案例研讨与动手练习,学员将更清晰地认识PLC在各种工业环境中的应用策略。
完成培训后,学员不仅能打下坚实的理论功底,也可具备实际操作能力,能够自主进行PLC程序的编写与调试。此外,课程还将对PLC行业的最新趋势和进展进行介绍,为学员的职业成长提供有效帮助。
总的来说,PLC专业培训对于志在投身工业自动化领域的技术从业者意义重大。借助理论与实践并重的系统性学习,学员可以全方位掌握PLC相关的理论与操作技能,为未来的职场进步做好充足铺垫。

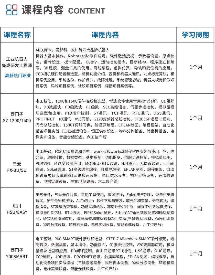
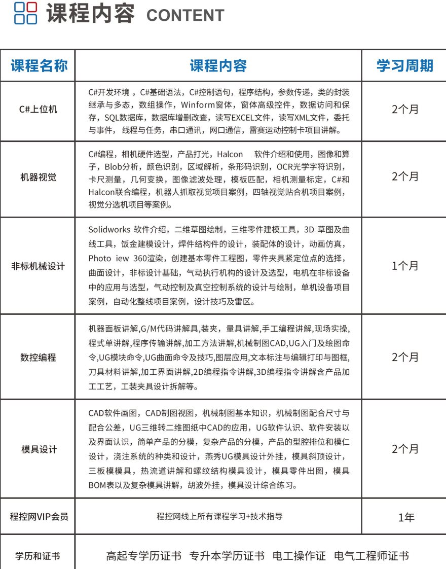
江苏昆山优质的PLC编程技术培训机构10大排名名单重磅出炉:苏州程控教育开设课程

以上就是翰学网的张老师为大家整理的江苏昆山优质的PLC编程技术培训机构10大排名名单重磅出炉的详细信息,希望对您有所帮助。想要了解更多关于电气PLC就业班培训(plc培训)、工业机器人plc就业班培训(电气自动化、工业机器人培训)等相关咨讯,均可拨打电话,或者联系在线客服!我们将为您提供一对一的专业指导。
