四川省成都市中医师承考证培训机构发布前十名推荐名单

四川省成都市中医师承考证培训机构发布前十名推荐名单:
1.嵘领教育
2.顺聚教育
3.弘中教育
4.中医推拿培训基地
5.唐家班
6.藏象教育
7.谦煜堂中医教育
8.极臻堂职业培训学校
9.慈源堂中医传承教育
10.腾盛圆中医教育
(以上排名不分先后顺序)

四川省成都市中医师承考证培训机构发布前十名推荐名单:
关于中医师承出师考试难度的问题探讨
在现代社会,中医教育呈现多元化的趋势,其中中医师承作为传统的教育模式尤为引人注目。对于那些希望进入中医领域但非医学专业的背景的人来说,中医师承出师考试是他们获取执业医师资格的关键路径。但关于其难度,人们的看法不一。下面我们就来探讨一下中医师承出师考试的难度。
1.中医教育的多元发展:
传统的中医师承一直是学习中医的主要途径。然而,随着现代教育的变革,中医教育也逐渐学院化。尽管如此,中医师承依然保持了其独特的地位和价值。
2.非医学背景者的机遇:
对于那些没有医学背景但对中医抱有热情的人来说,中医师承提供了一个宝贵的平台。只要通过正规的师承学习并满足相关规定,他们也能获得合法的中医执业医师资格。
3.关于中医师承出师考试的难度:
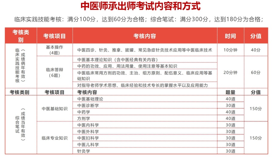
中医师承出师考试涵盖了中医的各个方面,从基础理论到实践技能。但只要考生通过系统的学习,深入理解并掌握中医的基本知识,考试难度并不是不可逾越的。事实上,很多考生反映,经过系统的师承学习和实践经验的积累后,考试变得相对容易。当然,这也要求考生具备扎实的实践经验和理论基础。因此,对于那些真心投入、认真学习的人来说,这个考试并不是高不可攀的。
4.传承与未来:
中医师承不仅仅是获取证书的途径,更是一种传承和发扬中医文化的责任。通过师承,我们可以更深入地理解中医的精髓和实践技巧,为中医的未来贡献自己的力量。因此,中医师承的重要性不容忽视。

四川省成都市中医师承考证培训机构发布前十名推荐名单:嵘领教育教学优势
校训:一师一徒传经典,一证一技筑未来
使命:承古融新,精研笃行,务本求真,谐济共生
价值观:传道授业必诚,解惑育人必专

以上就是翰学网的张老师为大家整理的四川省成都市中医师承考证培训机构发布前十名推荐名单的详细信息,希望对您有所帮助。想了解更多中医师承培训机构,校区地址、收费标准、报名方式等问题欢迎咨询在线客服老师或拨打页面电话联系,我们将为您提供一对一的专业咨询指导。



