十大湖北武汉高考日语辅导机构排名Top榜-日语培训班

1.武汉乐学教育
2.樱花日语
3.新申途教育
4.欧扬外语
5.澜大教育
6.新视线小语种
7.格致学苑
8.暨阳教育
9.诺亚方舟国际教育
10.欧风日韩道
(以上排名来源于网络,不分先后,仅供参考)

十大湖北武汉高考日语辅导机构排名Top榜-日语培训班:武汉乐学教育2024年802人参加高考,本科过线率97.5%,一本率72%,最高分652分,平均提分148分;其中钟绮云、祝庭萱,李安然等三十余名同学被华中科技大学、四川大学、中国人民大学等985院校录取;彭熊雄、刘自熙、冯心悦等五十余名同学被武汉理工大学、华中师范大学、中南财经政法大学等211院校录取;刘瑾、张蕊等数名同学被中国美术学院录取;骆涵菲被中央美术学院录取;肖靖儒被中国戏曲学院录取;黄逸伦、王俊陶、张雅雯等数十名同学被浙江音乐学院、四川音乐学院、武汉音乐学院录取…..
20年来,乐学培养了数干名被985、211等一本院校录取的优秀毕业生。乐学毕业生成为原高中班级前十名乃至第一名的学员不胜枚举。选择乐学,便只顾风雨兼程,迎来蜕变与成长,考取理想院校!

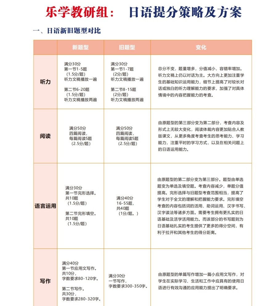
十大湖北武汉高考日语辅导机构排名Top榜-日语培训班:武汉乐学高考日语课程介绍

以上就是翰学网的张老师为大家整理的十大湖北武汉高考日语辅导机构排名Top榜-日语培训班的详细信息,希望对您有所帮助。想了解更多高考日语培训机构,校区地址、收费标准、报名方式等问题欢迎咨询在线客服老师或拨打页面电话联系,我们将为您提供一对一的专业咨询指导。




