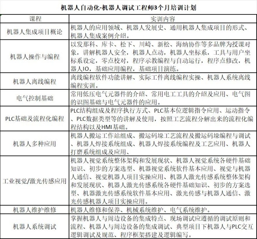
机器人自动化-机器人调试工程师
制造智能化推动机器人产业发展,机器人调试工作岗位需求量逐年增加。
授课机构:辽宁海纳智能教育
上课地点:辽宁海纳智能教育 详情
开设班型:早班,晚班,周末班
费用:
您好,欢迎访问 翰学网
行业缺口:2025年中国将成为世界制造业自动化普及最高的经济体,工业机器人总数达1400万。行业缺口“百万级”,人才供不应求。
职业必备技能:工业机器人编程调试、机器人通讯、PLC编程、电气元件选型、机器人离线编程、机器人视觉应用、机器人维保、机器人系统调试。
课程介绍
