西安亮剑白骨精金口才特训营
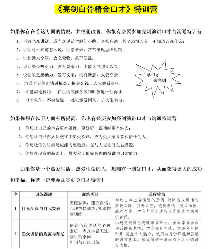
如果你是一个热爱生活、热爱生命的人,想拥有一副好口才,从而获得更大的成功和幸福,你就一定要参加亮剑金口才特训!
授课机构:西安亮剑金口才
上课地点:西安亮剑金口才 详情
开设班型:早班,晚班,周末班
费用:
您好,欢迎访问 翰学网
如果你存在着这方面的情况,并很想改善,你很有必要参加亮剑演讲口才与沟通特训营
1、不敢当众讲话,或当众说话时脸红心跳,紧张忘词,甚至恐惧万分,不知道该说什么;
2、讲话时不知道怎么说,经常卡壳,常常出现思维短路;
3、讲起话来空洞,言之无物,条理混乱;
4、说话缺少吸引力,没有说服力,不能达到预期效果;
5、说话缺乏感染力,没有文采,没有新意,人云亦云;
6 、沟通不到位而错过机会、损失金钱、人际关系紧张;
7、 不懂沟通技巧, 在生活或商务谈判时被迫一让再让;
8、 口才欠佳,不会演说, 难以激发团队,扩大影响力;
如果你想在以下方面有所提高,你也有必要参加亮剑演讲口才与沟通特训营
1、你想让自己的声音更有磁性,更好听,说话时更有魅力;
2、你想让自己在人际交往中更受欢迎,成为受大家喜欢和信任的人;
3、你想让你的思辨反应能力更敏捷,在与人交往时左右逢源;
4、你想在现有的基础上,最大程度地提高你的演讲与口才能力;
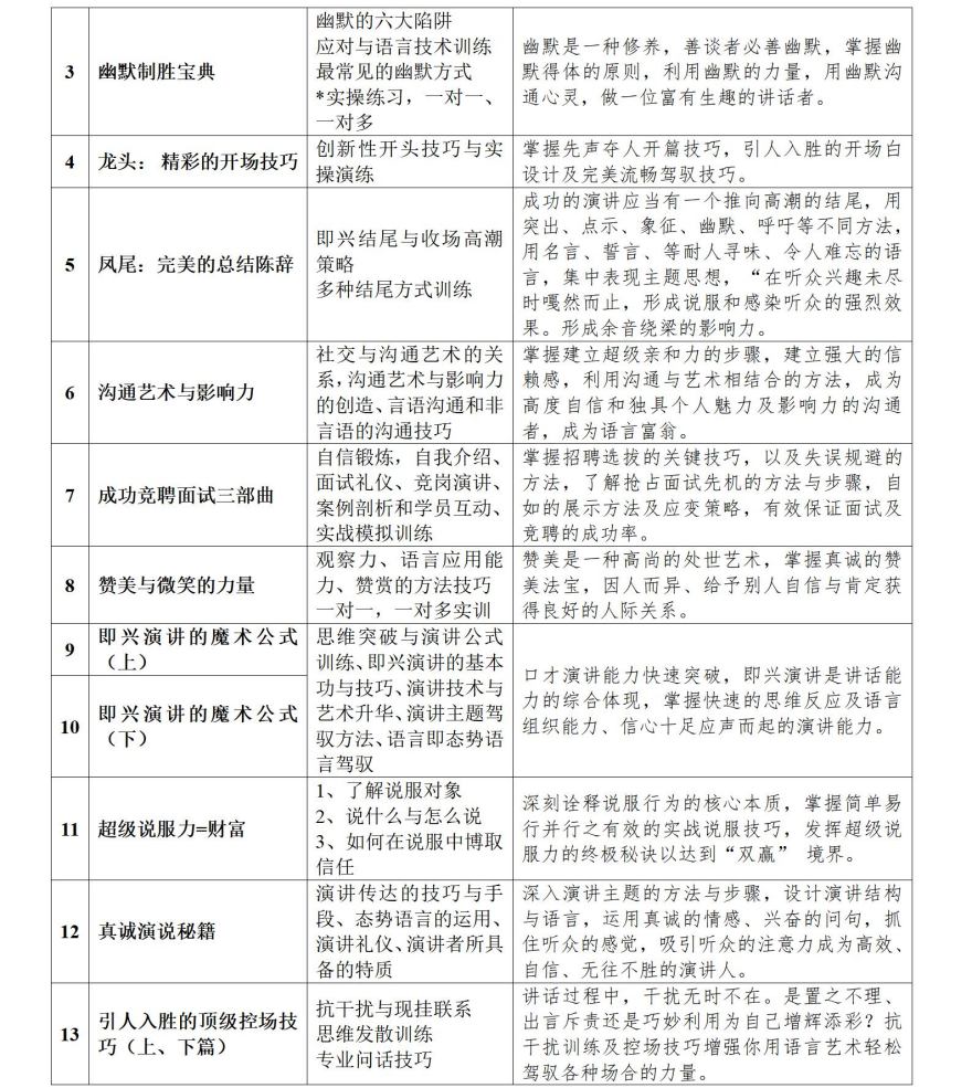
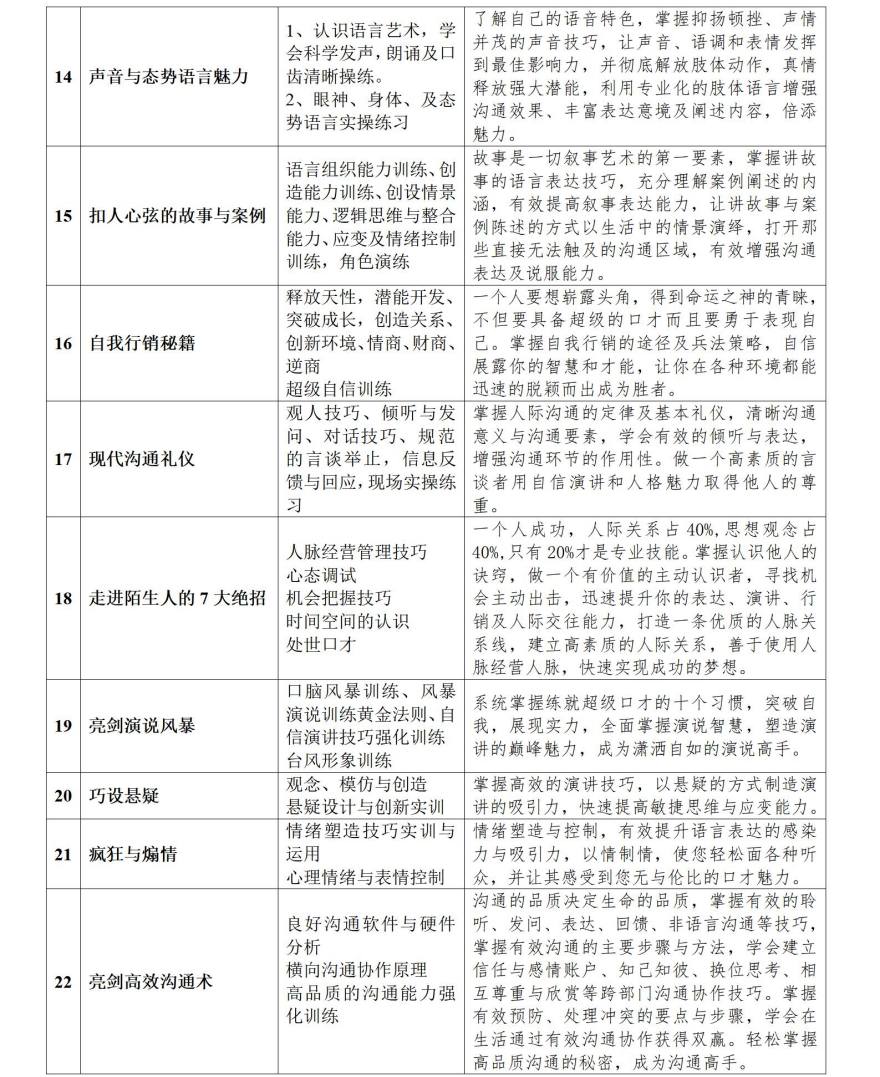
课程介绍



来到亮剑可以学到什么?
1、增强语言表达力。通过亮剑的指导培训,使我们快速战胜紧张胆怯、达到能自信面对当众讲话、吐字畅晰、语言流利,天性解放之功效。 并敢说敢讲, 声音圆润、字正腔圆。敢于大胆的表现自己,敢于组织活动、回答问题,谈吐得当,出口成章。 发音位置正确,学会用各种方式换气,唇、舌、口有力。
2、学习能力明显提升。迅速提高专注力、记忆力、表现力、思维能力,显示出高于同龄人的超长特征。
3、在语言潜能开发的同时激发视觉潜能和听觉潜力。
4、心理素质增强,有效的情绪管理,情商、逆商显著提升。
5、走出人际沟通误区,善于洞悉人性、以积极乐观的心态为人处世,成为在各种场合都最受欢迎的人。
6、熟练掌握演讲技巧,演讲能力明显增强,主持司仪自如发挥。
7、礼仪素质迅速提升,形象气质最佳体现,最大限度展现自我人生价值。
8、自我激励、潜能开发,有效增强自我人格魅力,影响力倍增。
9、逻辑思维与思辨能力加强,高效的说服与谈判技巧策略。
10、更加清晰、正确认识自己、改变信念,发挥成功的潜力,魅力与自信双赢。
【课程设置】 情景演练、案例分析讨论、游戏感悟、互动交流、 现场指导、课后服务。
【开课时间】 每周三晚19:00~21:30 周六、日下午14:00~17:30