您好,欢迎访问  翰学网

美迪电商教育
美迪电商教育

15515767105

全国学习专线 00:00-24:00
广东京东运营推广实战班

广东京东运营推广实战班

广东京东运营推广实战班开课啦!火热报名中!欢迎咨询!


授课机构:美迪电商教育

上课地点:美迪电商教育 详情

开设班型:早班,晚班,周末班

费用:咨询

课程信息
授课信息

8章节课程 助你掌握京东运营要诀;店铺操作、商品发布、推广技巧、营销方法、热款打造

课程介绍

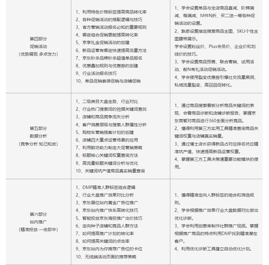
广东京东运营推广实战班:课程大纲:

广东京东运营推广实战班

广东京东运营推广实战班

广东京东运营推广实战班

广东京东运营推广实战班

实战化教学方式 摆脱干燥的课堂

广东京东运营推广实战班

课程特色:

广东京东运营推广实战班



推荐课程 更多
教育新闻 更多
免费试听

体验课开班倒计时

输入电话即可预约 稍后有专业老师给您回电,请保持电话畅通