您好,欢迎访问  翰学网

美迪电商教育
美迪电商教育

15515767105

全国学习专线 00:00-24:00
广东速卖通运营推广班

广东速卖通运营推广班

广东速卖通运营推广班课程开课啦!火热报名中!欢迎咨询!


授课机构:美迪电商教育

上课地点:美迪电商教育 详情

开设班型:早班,晚班,周末班

费用:咨询

课程信息
授课信息

广东速卖通运营推广班课程开课啦!火热报名中!欢迎咨询!

课程介绍

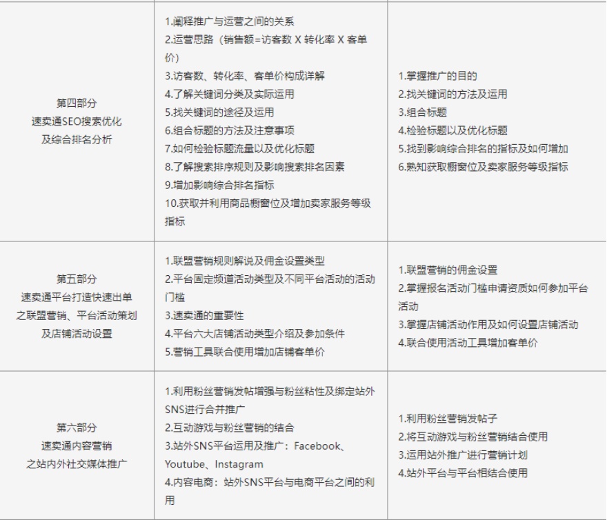
广东速卖通运营推广班:课程大纲:

广东速卖通运营推广班

广东速卖通运营推广班

广东速卖通运营推广班

广东速卖通运营推广班

广东速卖通运营推广班